加盟热线:18991858621(微信同号)

全过程跟踪审计

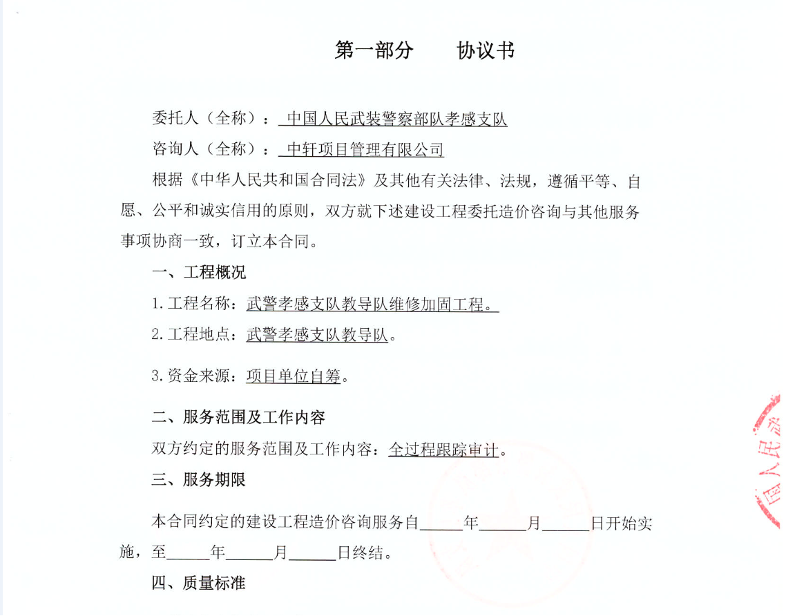
武警孝感支队教导队维修加固工程
日期:2022-02-23


武警孝感支队教导队维修加固工程



联系方式

咨询电话:18991858621

业务投诉电话:18991858621

上班时间:周一至周五8:30-18:00

邮箱:zhongxuanxiangmu@163.com

网址:https://zxxmgl.com.cn/

地址:陕西省西安市未央区未央路与玄武路十字东南角地铁2号线大明宫西C口南50米荣民·中央国际10层

招商加盟
公司微信公众号
版权所有:中轩项目管理有限公司 >陕ICP备2020016203号  投资有风险,选择需谨慎

中轩项目管理有限公司